又一合资车企即将关停工厂!
电动化、智能化转型浪潮下,又一家在华合资企业缩减产能。

近日,多家媒体报道称,上汽通用即将关闭位于辽宁沈阳的北盛工厂。对此,上汽通用方面回应“确有此事”,称正与北盛基地相关方进行深入沟通和协商,妥善安置包含供应商、基地员工等在内的各方人员,确保这一产能调整过程平稳过渡。
时代转型的缩影
据悉,北盛工厂是上汽通用在中国布局的四大生产基地(上海金桥、烟台东岳、沈阳北盛和湖北武汉)之一。运营方上汽通用(沈阳)北盛汽车有限公司的历史可以追溯到1991年12月,前身是金杯通用汽车有限公司。2004年上汽通用为扩大产能,收购金杯通用汽车有限公司,将其改造为第三大生产基地,公司名也改为上海通用(沈阳)北盛汽车有限公司。之后随着2015年上海通用更名上汽通用,该公司也更名为上汽通用(沈阳)北盛汽车有限公司。
北盛工厂负责生产别克GL8、昂科威、昂科旗等燃油车型,也曾风光无限。据报道,凭借上汽通用的品牌效应和东北地区较低的用工成本,北盛工厂迅速崛起成为年产能超30万辆的头部工厂,员工规模一度突破8000人。不过,数据显示,近年来,这座工厂的产能利用率持续走低,从巅峰期的95%骤降至2022年的不足40%。
这一变化的背后,是中国汽车市场格局的巨变。随着电动化转型推进,新能源汽车不断吞噬燃油车市场份额,与其他合资企业一样,上汽通用整体销量也出现下滑。2024年,上汽通用累计销量为43.5万辆,同比下滑56.54%,与2017年巅峰期的200万辆相比更是跌去近8成。从2018年到2024年,上汽通用销量已经连续七年下跌。
销量下滑自然导致产能过剩,且与其他基地相比,沈阳基地生产成本较高,又是纯燃油车工厂,自然成为优化的首选。
北盛工厂的关闭只是上汽通用产能调整的一环,而通用汽车缩减在华产能早有苗头。此前就有消息称,为了应对持续亏损,通用汽车计划在中国启动新一轮资产减值和重组,涉及关闭部分工厂、裁员及优化产品线等。
2024年12月初,通用汽车向美国证券交易委员会(SEC)提交的文件显示,其持有的上汽通用股价预计在2024年第四季度录得26亿-29亿美元的减值。同时,因实施上汽通用重组计划,通用汽车还将确认约27亿美元的额外股权损失,其中包括与工厂关闭和投资组合优化相关的减值费用。

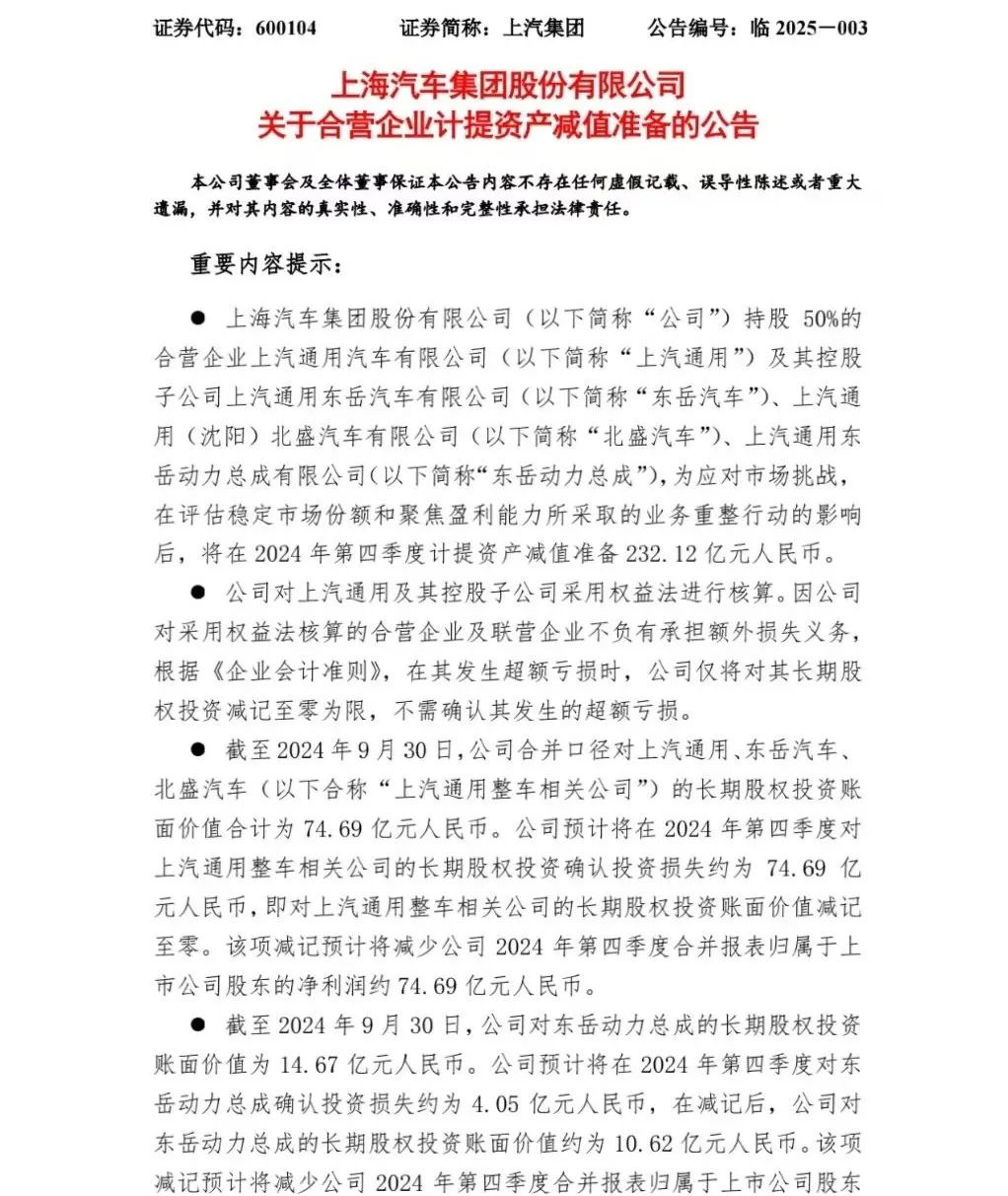
今年1月下旬,上汽集团发布公告称,合资企业上汽通用及其控股子公司上汽通用东岳汽车有限公司、上汽通用(沈阳)北盛汽车有限公司、上汽通用东岳动力总成有限公司,为应对市场挑战,在评估稳定市场份额和聚焦盈利能力所采取的业务重整行动的影响后,将在2024年第四季度计提资产减值准备232.12亿元人民币。
这意味着,不仅是北盛工厂,位于烟台的东岳工厂或也在优化调整之列。此外,还有网友爆料称,上汽通用的新能源汽车项目将交给武汉,同时武汉基地退出燃油车项目。
电动化提速
上汽通用在华产能布局的调整并非个例。近两年,本田、日产等都开始调整在华产能布局,关闭部分工厂并缩减人员。以日产为例,就在2月13日,日产公布了将全球产能从500万辆削减至400万辆的具体举措,其中,150万辆在华产能将削减至100万辆,这一计划正在进行中,包括常州工厂的关闭。
本田2024年中也宣布关停两条燃油车生产线,将在华产能从149万辆削减至120万辆。不过,随后,广汽本田和东风本田新建的两座电动汽车专用工厂拔地而起,已先后于2024年10月和12月投产,年产能均为12万辆。

2024年12月23日投产的广汽本田开发区新能源工厂
可以看出,包括上汽通用在内的合资企业正在加快向新能源与智能网联化的转型,深度整合在华生产体系,以确保企业的长期稳健发展,这也是中外双方股东所需要的。近年来,通用汽车在华业务逐渐从利润奶牛转向亏损,为此采取了减少库存、降低成本、提高产品竞争力的组合拳,并已经在短期内见到了显著收效。2024年第四季度,通用汽车在华业务实现了盈利转正。从全年来看,通用汽车的目标是,2025年在中国重新实现盈利。
上汽通用关闭北盛工厂,也是在顺应行业大势。除了产能调整外,产品方面,凯迪拉克、别克和雪佛兰品牌在新一年里规划了包括纯电动、插电式混动等在内的多款新车,以持续推动在中国市场的回暖。按计划,2025年-2027年,上汽通用将推出12款新能源车型,覆盖纯电、插混、增程技术等多种动力形式,力求满足不同消费者的需求。
